dialectcoffee
25000_Peak_Freshness (UK)
25000_Peak_Freshness (UK)
Couldn't load pickup availability
% retail bag
mass_in_bag = 200g
% what we want you to know
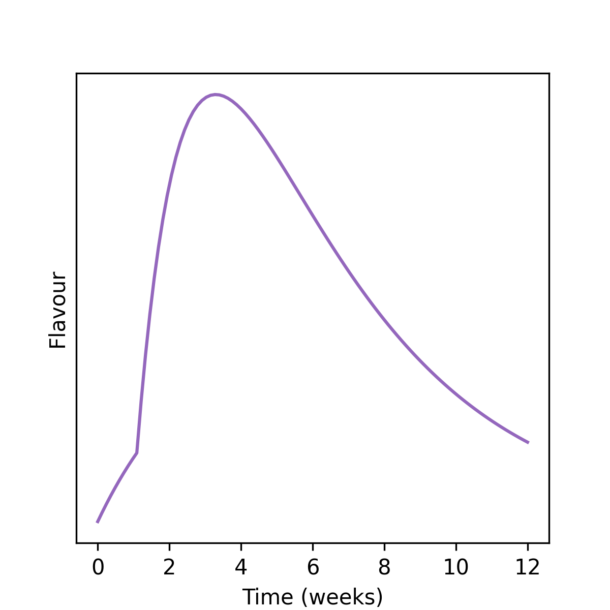
Freshness has been misinformed for too long: fresher is not always better. Instead, there is a flavour window wherein the extracted flavours are optimal. Whatever optimal flavour really means...it's seemingly difficult to define.
The concept of peak freshness is still a work in progress. Coffee is a complex matrix and each green coffee is different, it's an agricultural product, so its properties are transient, with its chemical composition developing and eventually degrading over time. Roasting transforms the coffee's physicochemical properties and the specified roasting profile influences the porosity of the coffee, which in turn influences degassing rates. Coffee's chemical composition evolves over time after roasting and the degassing affects the potential of those flavours to be extracted into the cup.
What we want to do here, is to introduce the concept of peak freshness to try to shift the narrative around freshness. For the green coffee that we buy and the roasting approach that we apply, our coffees are tastiest (we're inevitably going to try and map out what tastiest really means) between weeks 3-6. For now, we want to open these coffees up for you to buy at a reduced cost to taste for yourself just how great these coffees can be after several weeks.
Inevitably this is a problem for smaller roasters and coffee shops who are still establishing their customer base, figuring out which coffees resonate with those customers and navigating minimum batch sizes for roasting. Maybe we can improve our forecasting and predict your behaviours with scale but that’s not an option for now.
Whether you get it fresh and somehow manage to find the patience to make it last for up to 8 weeks, or if you buy it 4 weeks after roasting and drink it all that week, we kindly request feedback of your tasting experience so that we can continue to map out the flavour windows of these coffees and help propagate the peak freshness narrative.
% what, where, who
post_harvest_process = NameError: undefined
producing_country = NameError: undefined
cultivar_variety = NameError: undefined
producer = NameError: undefined
supplier = NameError: undefined
% flavour
flavours = NameError: undefined
acidity = NameError: undefined
bitterness = NameError: undefined
fruitiness = NameError: undefined
% what legal told us to include
coffee_species = NameError: undefined
% whole beans
Coffee is sold as whole beans (not ground). Coffee will be fulfilled and shipped out within 1 week after ordering.




